View Prototype on Figma

My Roles
UX Researcher & UX/UI Designer

Primary Stakeholder
CareerFoundry - Intro to UX Design

Tools
Figma & Canva

Reimagining Vocabulary to Increase Retention

Background

Learning new vocabulary can be exciting, but it can also feel overwhelming. Whether you’re learning a new language or studying terms for an exam, many people tend to rely on basic flashcards or repetition. However, these methods often fail to support long-term retention of information.

For this project, I designed a more effective way to learn and remember new words. By researching how people learn and examining what makes vocabulary apps successful, I created a mobile experience that is engaging, effective, and tailored to user needs.

Discover

🔎 Competitor Analysis

I analyzed how various vocabulary apps fulfill user needs, their areas for improvement, and how I can distinguish VocabPal.

💡 My key takeaways were:

Make it engaging

Include interactive games and exercises to make learning feel fun, not repetitive.

Support all users

Design adaptable flows for beginner, intermediate, and advanced users.

💬 User Interviews

To gain a comprehensive understanding of the user needs, behaviors, and motivations, I interviewed 3 potential users. Here’s what I learned:

  • Customization
    Users want the ability to personalize their learning experience with adjustable paths or difficulty levels.

  • Rewards & Motivation
    Users are motivated by point or reward systems that encourage consistent learning.

  • Real-World Use
    Users feel successful when they can apply vocabulary in real-life situations, so practical exercises are important.

View Interview Questions

Keep motivation alive

Add streaks, levels, or encouraging feedback to keep learners coming back.

Define

🙋‍♀️ Primary Persona

Using the insights from the research phase, I created a primary user persona to guide my design decisions throughout the whole process. This helped ensure the design aligned with real user needs.

Meet brielle

Brielle, a 28-year-old international graduate student, is an English language learner who recently relocated from her home country to Fairfax, Virginia. She is pursuing a Master of Science in Engineering.

Goals and Motivations:

  • Improve vocabulary for both a Master’s Degree in Engineering and speaking English fluently

  • Use newly acquired vocabulary when completing assignments and tests Engage in conversations with others to develop stronger connections

Challenges:

  • Time management

  • Limited social support networks

  • Language barrier

  • Unique learning needs

❌ Problem Statement

Brielle needs a way to learn and retain new vocabulary words efficiently. As an international graduate student, she is working on improving her vocabulary despite the academic demands and language proficiency gaps. We will know this to be true when we see an increase in her vocabulary retention rates and an improvement in her ability to use learned vocabulary in academic and everyday contexts.

✅ Hypothesis Statement

We believe that by designing an interactive and efficient vocabulary app with customized learning routes, interactive exercises, the fusion of academic and everyday vocabulary, and consistent progress monitoring for Brielle, we will achieve an improvement in her academic performance and English proficiency.

📝 User Stories & Flows

Task 1: Onboarding 

Low-Fidelity Wireframes


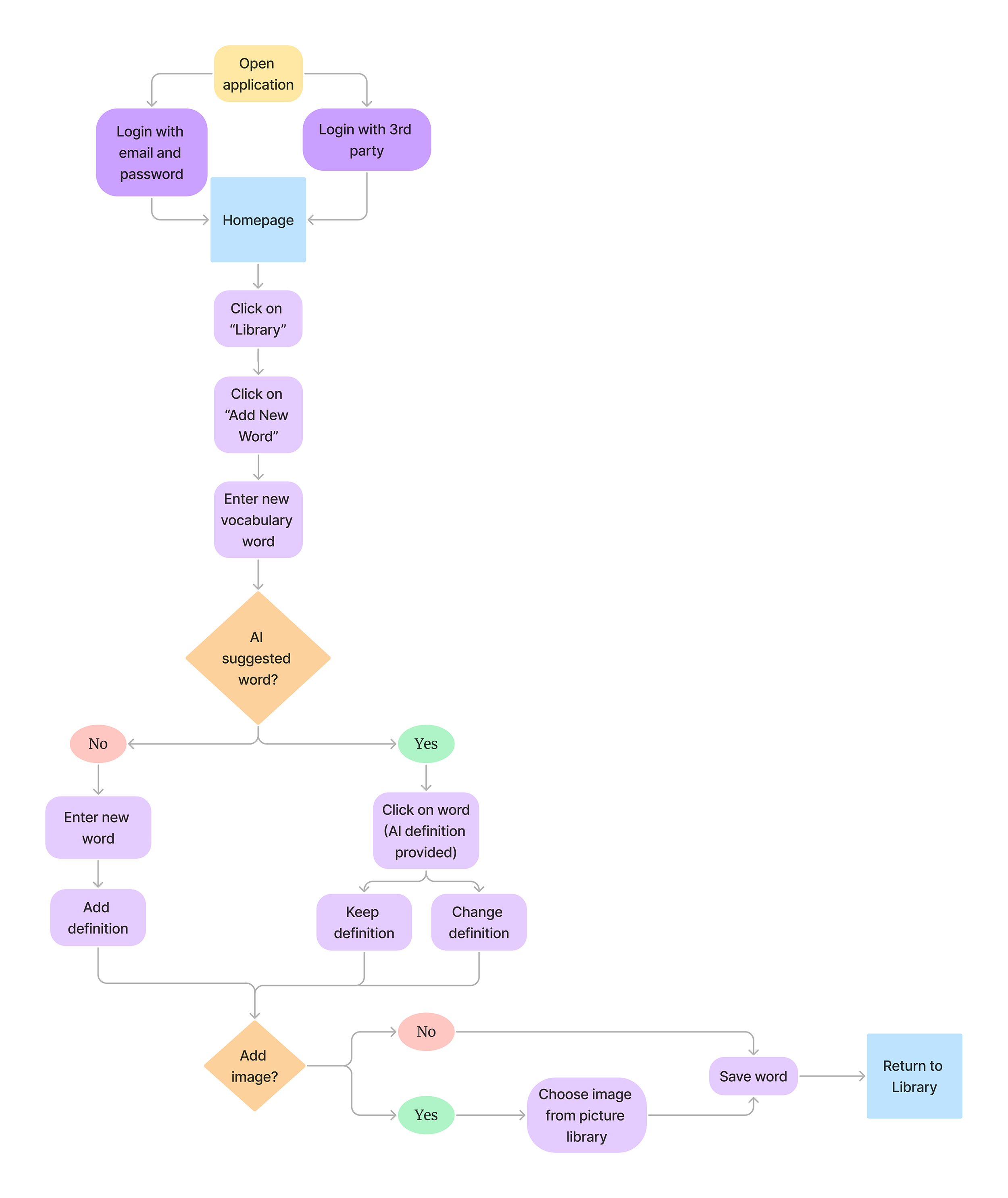
Task 2: upload a new vocabulary word

Low-Fidelity Wireframes

Ideate

📱 Mid-Fidelity Prototype

After developing the foundation and research-based insights, I began brainstorming possible solutions and designing the prototype.

Design

🎯 Usability Testing

I put the prototype to the test and conducted in-person moderated usability tests with 3 users.

Here’s what I learned:

🔁 Iterations

Using the data, I enhanced the user experience to better meet their needs. Here are some of the changes I made:

✨ Refined Prototype

View on Figma

My Reflection

Designing my first UX project, VocabPal, was an exciting and invaluable experience. One of my biggest challenges was to prioritize clarity and create an intuitive navigation system while accommodating multiple features. Since the app provides many functionalities, I needed to ensure that users could effortlessly navigate the app without feeling overwhelmed.

Early usability testing revealed that users struggled to find key features and sometimes felt lost within the app. The original navigation structure didn’t guide users toward achieving their learning goals, and some interactions required too many steps. This led me to rethink the information architecture and focus on reducing cognitive load by refining the interface.

To address the navigation challenges, I redesigned the home screen layout to prioritize the most frequently used features while ensuring secondary actions remained easily accessible. Furthermore, I incorporated familiar design patterns and established a strong visual hierarchy to create an intuitive experience that guided users seamlessly, reducing friction. After implementing these changes, users found the app much easier to navigate and engage with different features without confusion.

My next steps for this project would have included conducting further rounds of usability testing, including accessibility tests to ensure that the final prototype was functional and inclusive for diverse audiences. From there, I would go through multiple iteration cycles to refine the design based on feedback and aim to strengthen data privacy measures to ensure transparency for users.

This experience reinforced the importance of functionality, simplicity, and user-centered design. I learned of the importance of continuous iteration, testing, and adaptability. I will continue to work on designing user-centered experiences and tackling challenges with a growth mindset, ensuring that my design decisions align with real user needs.

Previous
Previous

Athleo

Next
Next

StudyTogether (WIP)